The Account of Creation
Fire, Water and Spirit
(Zohar I, 86b-87a)
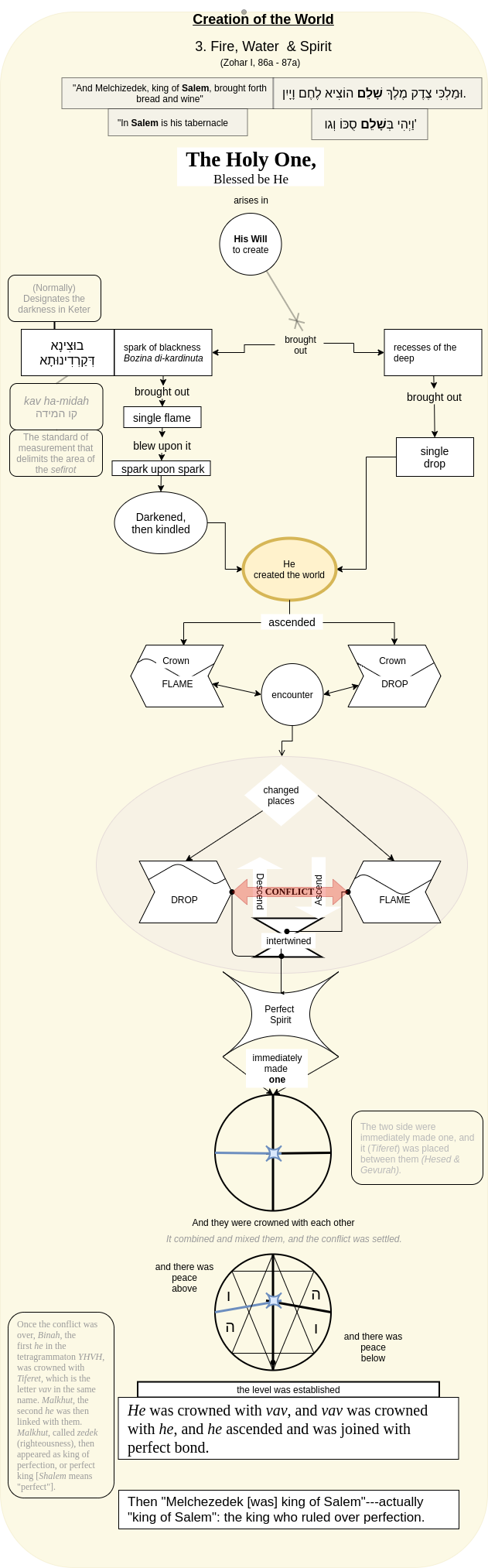
“And Melchezedek, king of Salem, brought forth bread and wine” (Gen. 14:18). Rabbi Simeon began by quoting: “In Salem is His tabernacle…” (Ps. 76:3). Come and see. When it arose in the will of the Holy One, blessed by He, to create the world, He brought out a single flame1 from the spark of blackness,2 and blew spark upon spark.3 It darkened and then was kindled. He brought out from the recesses a single drop,4 and He joined them together, with them, He created the world. The flame ascended and was crowned on the left,5 and the drop ascended and was crowned on the right. They encountered one another and changed places, one on one side, and one on the other. The one that descended went up, and the one that ascended went down. They became intertwined, and a perfect spirit6 emerged from them. The two sides were immediately made one, and it was placed between them,7 and they were crowned with each other. Then there was peace above and peace below, and the level8 was established. He was crowned with vav, and vav with heh, and he ascended and was joined with perfect bond.9 Then “Melchizedek [was] king of Salem”–actually “king of Salem”: the king who ruled over perfection.
Isaac Tishby – Wisdom of the Zohar, Vol. II, p567.
.png)
Footnotes
Gevurah, represented by the element of fire in the creation of the world. ↩︎
Botzina di-kardinuta. Generally speaking, this term designates the darkness that is in Keter, the standard of measurement (kav ha-midah) that delimits the area of the sefirot. However, here it seems to denote Binah. ↩︎
Like a blacksmith ↩︎
Chesed, represented by the element of water. Consequently its source, Chockmah is called “recesses of the deep.” ↩︎
Gevurah attached itself to the left and Chesed to the right, and when they met a conflict broke out between them. ↩︎
Tiferet, represented by the element of air. ↩︎
Tiferet was placed between Chesed and Gevurah. It combined and mixed them, and so the conflict was settled. ↩︎
The sefirotic system. ↩︎
Once the conflict was over, Binah, the first heh in the tetragrammatron YHVH, was crowned with Tiferet, which is the letter vav in the same name. Malkhut, the second heh, was then linked with them. Malkut, called tzedek (righteousness), then appeared as king of perfection, or perfect king [Shalem means “perfect”] ↩︎